Membangun nagari yang mandiri dan bersatu mensejahterahkan rakyat
KOTA PARIAMAN
BERANDA
PROFIL
SEJARAH
VISI DAN MISI
LAMBANG DAERAH
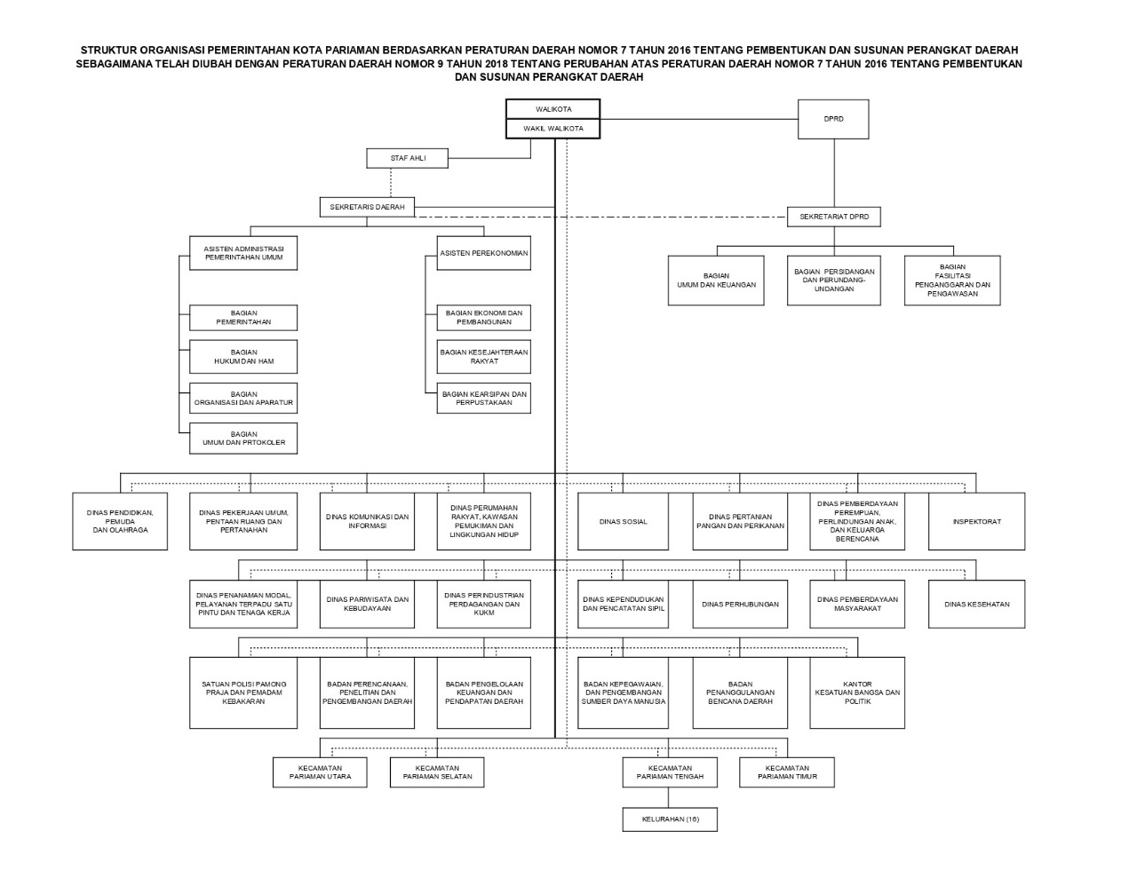
STRUKTUR ORGANISASI
OPD
PUBLIKASI
BERITA
PENGUMUMAN
AGENDA
GALERI
KONTAK
OBJEK WISATA
KOTA PARIAMAN
Struktur Organisasi
Berita
Terbaru
PESONA HOYAK TABUIK
Pengumuman
Terbaru
23 2025
Festival Hoyak Tabuik Piaman 2025
Agenda
Terbaru
20 2025
pesona hoyak tabuik piaman
Arsip
Berita
2025
Juni
PESONA HOYAK TABUIK